商都网-河南商业门户网站
  • 微信
  • 抖音

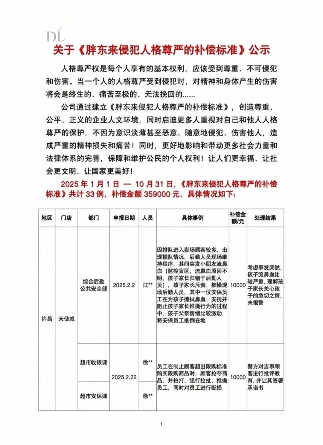
胖东来补偿受委屈员工35.9万元!

人民网 原创稿
11月17日,胖东来发布《胖东来侵犯人格尊严的补偿标准》,其中列举了2025年1月1日—10月31日共计33例员工被侵犯人格尊严的案例,总补偿金额达359000元。

媒体发现,33个案例当中,有3名员工被补偿5万元。具体事例显示,员工在联系其他同事为顾客提供服务期间,该顾客突然拍打员工脸部、并拍打、攻击、踢踹参与劝阻的其他员工,警方在了解处理期间,其家属表示该顾客患有精神疾病。

胖东来表示,人格尊严权是每个人享有的基本权利,应该受到尊重、不可侵犯和伤害。当一个人的人格尊严受到侵犯时,对精神和身体产生的伤害将会是终生的、痛苦至极的、无法挽回的。
公司通过建立《胖东来侵犯人格尊严的补偿标准》,创造尊重、公平、正义的企业人文环境,同时启迪更多人重视对自己和他人人格尊严的保护,不因为意识淡薄甚至恶意、随意地侵犯、伤害他人,造成严重的精神损失和痛苦!同时,更好地影响和带动更多社会力量和法律体系的完善,保障和维护公民的个人权利!让人们更幸福、让社会更文明、让国家更美好!
(来源:胖东来账号、正观新闻)
标签:

相关推荐